熊猫留学,专注于韩国留学,日本留学,俄罗斯留学,拥有丰富的留学办理经验,成功率高,业内口碑好,已帮助了数千名学子成功留学.
熊猫留学

联系我们

邮箱:3407367948@qq.com
电话:15349290071
地址:西安市碑林区长安北路8号陕西高速大厦7楼(南入口进) 在线咨询

留学资讯

2022年韩国主流大学本科奖学金汇总

发布日期:2021-11-29 16:25:53文章来源:熊猫留学文章原创作者:韩国留学浏览次数:467
2022年韩国主流大学本科奖学金汇总

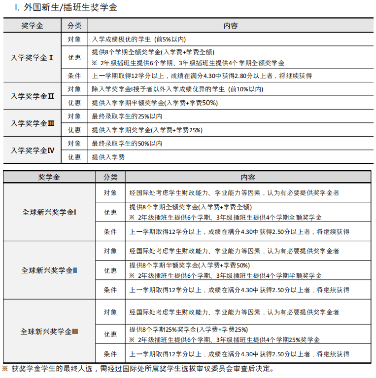
成均馆大学

图片

图片

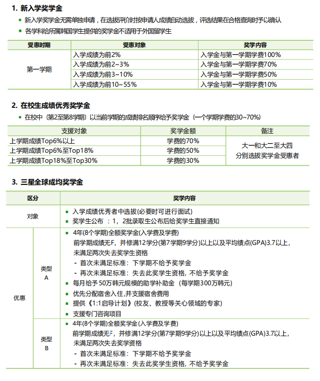
汉阳大学

图片

图片

图片

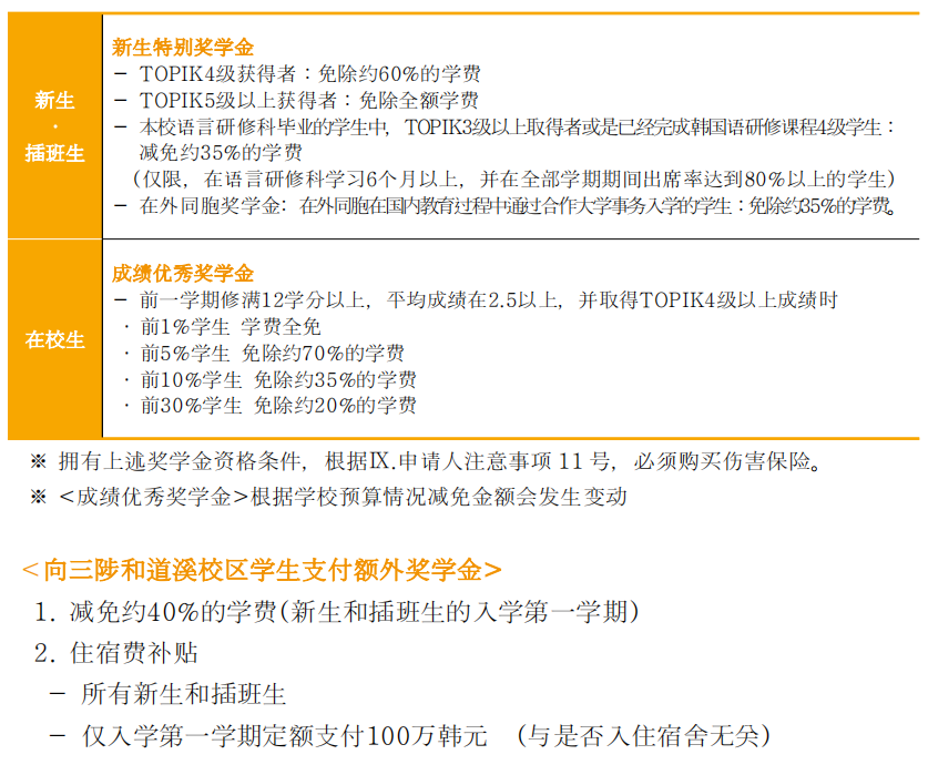
庆熙大学

图片

图片

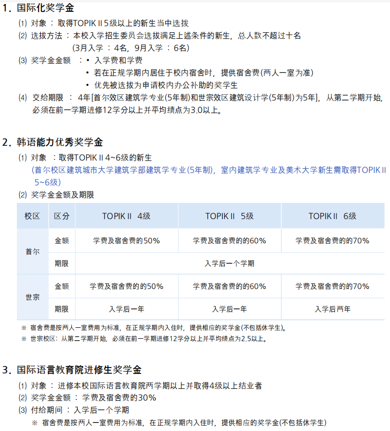
梨花女子大学

图片

图片

中央大学

图片

图片

东国大学

图片

图片

世宗大学

图片

图片

崇实大学

图片

图片

图片

韩国外国语大学

图片

图片

韩国加图立大学

图片

图片

西江大学

图片

图片

图片

建国大学

图片

图片

首尔市立大学

图片

图片

弘益大学

图片

图片

图片

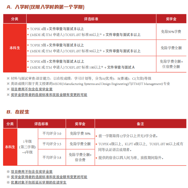
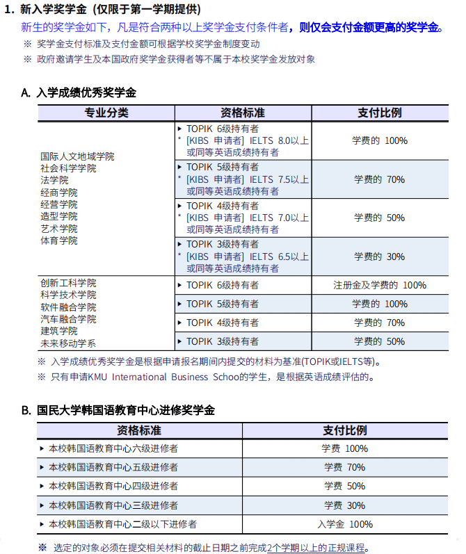
国民大学

图片

图片

图片

祥明大学

图片

图片

嘉泉大学

图片

图片

图片

明知大学

图片

图片

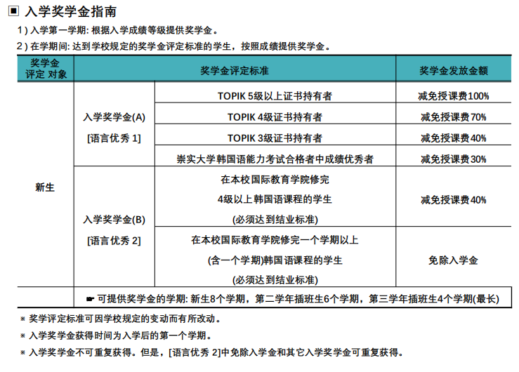
诚信女子大学

图片

图片

图片

光云大学

图片

图片

汉城大学

图片

图片

江南大学

图片

图片

京畿大学

图片

图片

仁荷大学

图片

图片

图片

首尔科技大学

图片

图片

首尔女子大学

图片

图片

淑明女子大学

图片

图片

檀国大学

图片

图片

图片

西京大学

图片


图片

亚洲大学

图片

图片

釜山国立大学

图片

图片

釜庆国立大学

图片

图片

庆北国立大学

图片

图片

全北国立大学

图片

图片

全南国立大学

图片

图片

忠北国立大学

图片


图片

忠南国立大学

图片

图片

江原国立大学

图片

图片

昌原国立大学

图片

图片

群山国立大学

图片

图片

仁川国立大学

图片

图片

大邱大学

图片

图片

东明大学

图片

图片

韩南大学

图片

图片

岭南大学

图片

图片

釜山国立大学

图片

图片

釜庆国立大学

图片

图片

庆北国立大学

图片

图片

全北国立大学

图片

图片

全南国立大学

图片

图片

忠北国立大学

图片


图片

忠南国立大学

图片

图片

江原国立大学

图片

图片

昌原国立大学

图片

图片

群山国立大学

图片

图片

仁川国立大学

图片

图片

大邱大学

图片

图片

东明大学

图片

图片

韩南大学

图片

图片

岭南大学

图片

图片


特别声明:本文是由熊猫留学独家整理发布,如若转载,请注明出处:http://www.517hanguo.net.cn/lxzx/6440.html

熊猫留学

全国服务热线

15349290071

手 机:15349290071

地 址:西安市碑林区长安北路8号陕西高速大厦7楼(南入口进)

扫一扫,加微信

Copyright © 2002-2021 陕西熊猫出国留学咨询有限公司 版权所有 备案号:陕ICP备18021186号-1